Business Process Review Template

Business Framework Business Process Review Timeline Roadmap Powerpoint Presentation Powerpoint Templates

Business Framework Business Process Review Timeline Roadmap Powerpoint Presentation Powerpoint Templates

What Is Business Process Definition From Whatis Com

What Is Business Process Definition From Whatis Com

70 Top Open Source And Free Bpm Tools The Best Of Business Process Management Software In 2020 Reviews Features Pricing Comparison Pat Research B2b Re Business Process Management Business Process Mapping Business Process

70 Top Open Source And Free Bpm Tools The Best Of Business Process Management Software In 2020 Reviews Features Pricing Comparison Pat Research B2b Re Business Process Management Business Process Mapping Business Process

Business Process Powerpoint Slideegg

Business Process Powerpoint Slideegg

50 Essential Business Report Templates Venngage

50 Essential Business Report Templates Venngage

Business Process Analysis Template To Do List Organizer Checklist Pim Time And Task Management Software For Better Personal And Business Productivity

Business Process Analysis Template To Do List Organizer Checklist Pim Time And Task Management Software For Better Personal And Business Productivity

Pdf Improving The Quality Of Business Process Descriptions Of Public Administrations Resources And Research Challenges

Pdf Improving The Quality Of Business Process Descriptions Of Public Administrations Resources And Research Challenges

Business Process Master List Bpml Template Excel Slideshow View

Business Process Master List Bpml Template Excel Slideshow View

Quarterly Business Process Review And Improvement Roadmap Powerpoint Slides Diagrams Themes For Ppt Presentations Graphic Ideas

Quarterly Business Process Review And Improvement Roadmap Powerpoint Slides Diagrams Themes For Ppt Presentations Graphic Ideas

Process Documentation Guide Learn How To Document Processes

Process Documentation Guide Learn How To Document Processes

Get More Google Business Reviews With These 16 Tried True Tactics Wordstream

Get More Google Business Reviews With These 16 Tried True Tactics Wordstream

Business Process Review Review Business Process

Business Process Review Review Business Process

10 Steps For Effective Business Process Review

10 Steps For Effective Business Process Review

Business Process Management Implementation The Ultimate Quick Fire Checklist Bpi The Destination For Everything Process Related

Business Process Management Implementation The Ultimate Quick Fire Checklist Bpi The Destination For Everything Process Related

2 20 Now Consider You Are The Business Analyst Chegg Com

2 20 Now Consider You Are The Business Analyst Chegg Com

Download Valid Business Process Review Template Can Save At Valid Business Process Review Marketing Plan Template Business Plan Template Address Label Template

Download Valid Business Process Review Template Can Save At Valid Business Process Review Marketing Plan Template Business Plan Template Address Label Template

Https Encrypted Tbn0 Gstatic Com Images Q Tbn And9gctfp6nhtldap63wmj0o8nenhy7vsgug3ykijj54p5aqtrahfxof Usqp Cau

Https Encrypted Tbn0 Gstatic Com Images Q Tbn And9gctfp6nhtldap63wmj0o8nenhy7vsgug3ykijj54p5aqtrahfxof Usqp Cau

End Of Iteration Review Project Management Templates

End Of Iteration Review Project Management Templates

28 Balanced Scorecard Examples With Kpis

28 Balanced Scorecard Examples With Kpis

Free 6 Sample Business Review In Pdf Ms Word

Free 6 Sample Business Review In Pdf Ms Word

Business Process Improvement

Business Process Improvement

Business Process Choreographer Explorer Bpc Explorer

Business Process Choreographer Explorer Bpc Explorer

Business Process Management Reviews Ppt Example Of Ppt Powerpoint Templates

Business Process Management Reviews Ppt Example Of Ppt Powerpoint Templates

How To Write A Procedure 13 Steps To Eclipse Your Competition Process Street Checklist Workflow And Sop Software

How To Write A Procedure 13 Steps To Eclipse Your Competition Process Street Checklist Workflow And Sop Software

Organizational Planning Guide Plan Types Steps Examples

Organizational Planning Guide Plan Types Steps Examples

Excel Employee Performance Review Template Free Download

Excel Employee Performance Review Template Free Download

The Business Analysis Process 8 Steps To Being An Effective Business Analyst

The Business Analysis Process 8 Steps To Being An Effective Business Analyst

After Action Review Template For Powerpoint Slidemodel

After Action Review Template For Powerpoint Slidemodel

50 Essential Business Report Templates Venngage

50 Essential Business Report Templates Venngage

Business Process Improvement Plan Template Project Example Rainbow9

Business Process Improvement Plan Template Project Example Rainbow9

0514 Business Process Review Timeline Roadmap 4 Stage Powerpoint Slide Template Slid Powerpoint Slide Templates Powerpoint Presentation Slides Powerpoint Slide

0514 Business Process Review Timeline Roadmap 4 Stage Powerpoint Slide Template Slid Powerpoint Slide Templates Powerpoint Presentation Slides Powerpoint Slide

A Sample Kpi Template

A Sample Kpi Template

Https Www Albertadoctors Org Emr Resources Businessprocessrequirementsreviewtemplat Pdf

Https Www Albertadoctors Org Emr Resources Businessprocessrequirementsreviewtemplat Pdf

Business Process Modeling Wikipedia

Business Process Modeling Wikipedia

How To Develop As Is And To Be Business Process

How To Develop As Is And To Be Business Process

The Basics Of Documenting And Analyzing Your As Is Process Lucidchart Blog

The Basics Of Documenting And Analyzing Your As Is Process Lucidchart Blog

Business Process Review Review Business Process

Business Process Review Review Business Process

Using A Raci Matrix Template For Business Process Improvement

Using A Raci Matrix Template For Business Process Improvement

Business Process Improvement Plan Mplate Manager Resume Samples Velvet Jobs Project Template Example Rainbow9

Business Process Improvement Plan Mplate Manager Resume Samples Velvet Jobs Project Template Example Rainbow9

Job Posting Business Process Diagram Template

Job Posting Business Process Diagram Template

Business Review Process With Initial Planning Session Templates Powerpoint Presentation Slides Template Ppt Slides Presentation Graphics

Business Review Process With Initial Planning Session Templates Powerpoint Presentation Slides Template Ppt Slides Presentation Graphics

How To Develop Procedures Quickly

How To Develop Procedures Quickly

Business Process Flows Overview Power Automate Microsoft Docs

Business Process Flows Overview Power Automate Microsoft Docs

Process Manager Cover Letter Sample Templates At Allbusinesstemplates Com

Process Manager Cover Letter Sample Templates At Allbusinesstemplates Com

Https Encrypted Tbn0 Gstatic Com Images Q Tbn And9gcrdqmv5kuboyqk Vdi2zw282s9ac1uow2hgqo6286c Usqp Cau

Https Encrypted Tbn0 Gstatic Com Images Q Tbn And9gcrdqmv5kuboyqk Vdi2zw282s9ac1uow2hgqo6286c Usqp Cau

Business Process Design Templates Ms Word Excel Visio Templates Forms Checklists For Ms Office And Apple Iwork

Business Process Design Templates Ms Word Excel Visio Templates Forms Checklists For Ms Office And Apple Iwork

Business Process Transformation Powerpoint Template Sketchbubble

Business Process Transformation Powerpoint Template Sketchbubble

Process Documentation Guide Learn How To Document Processes

Process Documentation Guide Learn How To Document Processes

Business Process Modeling Wikipedia

Business Process Modeling Wikipedia

Bprlite Process And Guidance Business Process Technology Engineering

Bprlite Process And Guidance Business Process Technology Engineering

Business Process Manual Overview

Business Process Manual Overview

Https Encrypted Tbn0 Gstatic Com Images Q Tbn And9gctcv Udwksvwrm27iw8jcc5kszewxwws Oe7 Wv13tzhlcisupo Usqp Cau

Https Encrypted Tbn0 Gstatic Com Images Q Tbn And9gctcv Udwksvwrm27iw8jcc5kszewxwws Oe7 Wv13tzhlcisupo Usqp Cau

40 Gap Analysis Templates Examples Word Excel Pdf Free Template Downloads

40 Gap Analysis Templates Examples Word Excel Pdf Free Template Downloads

Https Encrypted Tbn0 Gstatic Com Images Q Tbn And9gcqryyvurdpavzdvpr2yevhwtxyoae8d2lfvxdlhpeme1imukaqe Usqp Cau

Https Encrypted Tbn0 Gstatic Com Images Q Tbn And9gcqryyvurdpavzdvpr2yevhwtxyoae8d2lfvxdlhpeme1imukaqe Usqp Cau

0514 Business Process Review Timeline Roadmap 8 Stages Powerpoint Slide Template Presentation Powerpoint Templates Ppt Slide Templates Presentation Slides Design Idea

0514 Business Process Review Timeline Roadmap 8 Stages Powerpoint Slide Template Presentation Powerpoint Templates Ppt Slide Templates Presentation Slides Design Idea

Template Business Process Review Template Business Process Review Template Excel Business Process Review Report Template Business Process Review Template Business Process Review Document Template

Template Business Process Review Template Business Process Review Template Excel Business Process Review Report Template Business Process Review Template Business Process Review Document Template

40 Simple Business Requirements Document Templates ᐅ Templatelab

40 Simple Business Requirements Document Templates ᐅ Templatelab

Business Process Review Ppt Powerpoint Presentation Infographics Icon Cpb Powerpoint Presentation Designs Slide Ppt Graphics Presentation Template Designs

Business Process Review Ppt Powerpoint Presentation Infographics Icon Cpb Powerpoint Presentation Designs Slide Ppt Graphics Presentation Template Designs

Business Process Analysis Template In Word Apple Pages

Business Process Analysis Template In Word Apple Pages

Process Map Designer

Process Map Designer

Oracle Primavera Unifier Facilities And Real Estate Management User Guide Version 17

Oracle Primavera Unifier Facilities And Real Estate Management User Guide Version 17

Peoplesoft Eperformance 9 1 Peoplebook

Peoplesoft Eperformance 9 1 Peoplebook

Process Review Template

Process Review Template

Ultimate Guide To Process Documentation Smartsheet

Ultimate Guide To Process Documentation Smartsheet

Free Business Continuity Plan Templates Smartsheet

Free Business Continuity Plan Templates Smartsheet

Business Process Design Templates Ms Word Excel Visio Templates Forms Checklists For Ms Office And Apple Iwork

Business Process Design Templates Ms Word Excel Visio Templates Forms Checklists For Ms Office And Apple Iwork

Strategy Business Process Management

Strategy Business Process Management

Differences Between Processes Procedures And Work Instructions By Pedro Robledo Medium

Differences Between Processes Procedures And Work Instructions By Pedro Robledo Medium

Quality Management Review

Quality Management Review

Business Process Flow Chart Vincegray2014

Business Process Flow Chart Vincegray2014

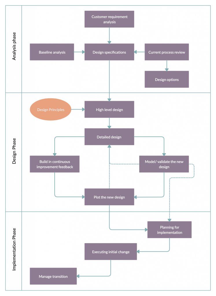
Creately على تويتر Bpr Includes Three Phases Analysis Phase Design Phase And Implementation Phase It Is Also Referred To As Business Process Redesign Business Process Change Management And Business Transformation Here S An

Creately على تويتر Bpr Includes Three Phases Analysis Phase Design Phase And Implementation Phase It Is Also Referred To As Business Process Redesign Business Process Change Management And Business Transformation Here S An

Download Free Workflow Templates Smartsheet

Download Free Workflow Templates Smartsheet

Process Documentation Guide Learn How To Document Processes

Process Documentation Guide Learn How To Document Processes

Jira Admins 5 New Business Templates That Make Onboarding Easier Work Life By Atlassian

Jira Admins 5 New Business Templates That Make Onboarding Easier Work Life By Atlassian

Business Process Flows Overview Dynamics 365 Customer Engagement On Premises Microsoft Docs

Business Process Flows Overview Dynamics 365 Customer Engagement On Premises Microsoft Docs

Business Process Design The Modelling Of A Process Key Steps

Business Process Design The Modelling Of A Process Key Steps

Six Months Business Process Review And Improvement Roadmap Presentation Graphics Presentation Powerpoint Example Slide Templates

Six Months Business Process Review And Improvement Roadmap Presentation Graphics Presentation Powerpoint Example Slide Templates

Process Mapping A Step By Step Guide 2020 Pipefy

Process Mapping A Step By Step Guide 2020 Pipefy

Process Management Templates

Process Management Templates

Bpmn Diagram Symbols Business Process Modeling Notation

Bpmn Diagram Symbols Business Process Modeling Notation

Process Improvement Consultant Cv Example Myperfectcv

Process Improvement Consultant Cv Example Myperfectcv

Conducting A Strategic Review An Elite Consultant S Ultimate Guide Expert360

Conducting A Strategic Review An Elite Consultant S Ultimate Guide Expert360

Business Process Design The Modelling Of A Process Key Steps

Business Process Design The Modelling Of A Process Key Steps

Process Checklist Template 20 Editable Checklists Excel Word Pdf

Process Checklist Template 20 Editable Checklists Excel Word Pdf

The Basics Of Documenting And Analyzing Your As Is Process Lucidchart Blog

The Basics Of Documenting And Analyzing Your As Is Process Lucidchart Blog

Business Analysis Process Flow Glowtouch Technologies

Business Analysis Process Flow Glowtouch Technologies

Oracle Fusion Applications Workforce Deployment Implementation Guide

Oracle Fusion Applications Workforce Deployment Implementation Guide

Jbpm Documentation

Jbpm Documentation

Business Framework Business Process Review Timeline Roadmap Powerpoint Presentation Powerpoint Templates

Business Framework Business Process Review Timeline Roadmap Powerpoint Presentation Powerpoint Templates

Business Objectives Template

Business Objectives Template

Business Process Consultant Resume Samples Qwikresume

Business Process Consultant Resume Samples Qwikresume

Business Process Review Checklist To Do List Organizer Checklist Pim Time And Task Management Software For Better Personal And Business Productivity

Business Process Review Checklist To Do List Organizer Checklist Pim Time And Task Management Software For Better Personal And Business Productivity

Business Process Review Timeline Roadmap Word Excel Powerpoint Apple Pages Apple Keynote Google Docs Google Sheets Google Slides Pdf

Business Process Review Timeline Roadmap Word Excel Powerpoint Apple Pages Apple Keynote Google Docs Google Sheets Google Slides Pdf

Building Business Processes

Building Business Processes

Standard Operating Procedure Flowchart Template Moqups

Standard Operating Procedure Flowchart Template Moqups

How To Improve Any Business Process Template By Business In A Box

How To Improve Any Business Process Template By Business In A Box

Half Yearly Business Process Review And Improvement Roadmap Presentation Graphics Presentation Powerpoint Example Slide Templates

Half Yearly Business Process Review And Improvement Roadmap Presentation Graphics Presentation Powerpoint Example Slide Templates

Business Process Mapping Template Valid Business Process Template Free Valid 32 Diagram Chart Template Free Redvanplumbers Co Save Business Process Mapping Template Redvanplumbers Co

Business Process Mapping Template Valid Business Process Template Free Valid 32 Diagram Chart Template Free Redvanplumbers Co Save Business Process Mapping Template Redvanplumbers Co

Business Process Reengineering Bpr Definition Steps Examples

Business Process Reengineering Bpr Definition Steps Examples

Strategic Plan Process 1 Business Powerpoint Presentation Powerpoint Templates

Strategic Plan Process 1 Business Powerpoint Presentation Powerpoint Templates

Valid Business Process Review Template Resume Examples Cover Letter For Resume Resume Skills

Valid Business Process Review Template Resume Examples Cover Letter For Resume Resume Skills

5 Steps To Include In Your Business Process Review Bpr

5 Steps To Include In Your Business Process Review Bpr

What Is Business Process Management 3 Practical Examples

What Is Business Process Management 3 Practical Examples

What Is A Business Impact Analysis Bia Definition From Whatis Com

What Is A Business Impact Analysis Bia Definition From Whatis Com

Random Posts

  • Business Model Canvas Template High Resolution
  • Business Case Document Template
  • Business Card Template Restaurant
  • Template Kalender 2021 Pdf
  • Template 3 Year Business Plan